Carbon Credit Services
🌍 Building a Greener Future Through Carbon Credit Services
"Imagine your family, your children, and your loved ones living in a world surrounded by clean air, lush greenery, and thriving ecosystems."
We believe protecting the planet is not just a mission—it's a promise to the next generation.


💡 Why Carbon Credits Matter
Climate change is one of the world’s most urgent challenges.
Carbon credits support projects that reduce or remove carbon emissions globally.
Investing in these projects helps your business offset its environmental impact.
🔍 Our Carbon Credit Services
🔒 Certified & Globally Trusted Credits
All credits are sourced from rigorously verified projects across Asia, Africa, and Latin America, adhering to leading global standards such as Verra and Gold Standard.
🌱 Early-Stage Credit Opportunities
Access high-impact carbon projects at their inception —low entry costs with strong long-term potential.
♻️ 🌍 Net-Zero Strategy & Advisory
Expert support to help you measure, reduce, and offset emissions—ensuring transparency, compliance, and real climate impact.
💼 🤝 Tailored Partnership Models
Choose from flexible collaboration options—revenue share, equity participation, or hybrid models—to align with your business goals.
🌱 Sustainability Is Our Shared Responsibility
At DW Global Sourcing, we integrate sustainability into the heart of your supply chain. With our global sourcing expertise and commitment to impact, we ensure your operations contribute to a better, greener future.
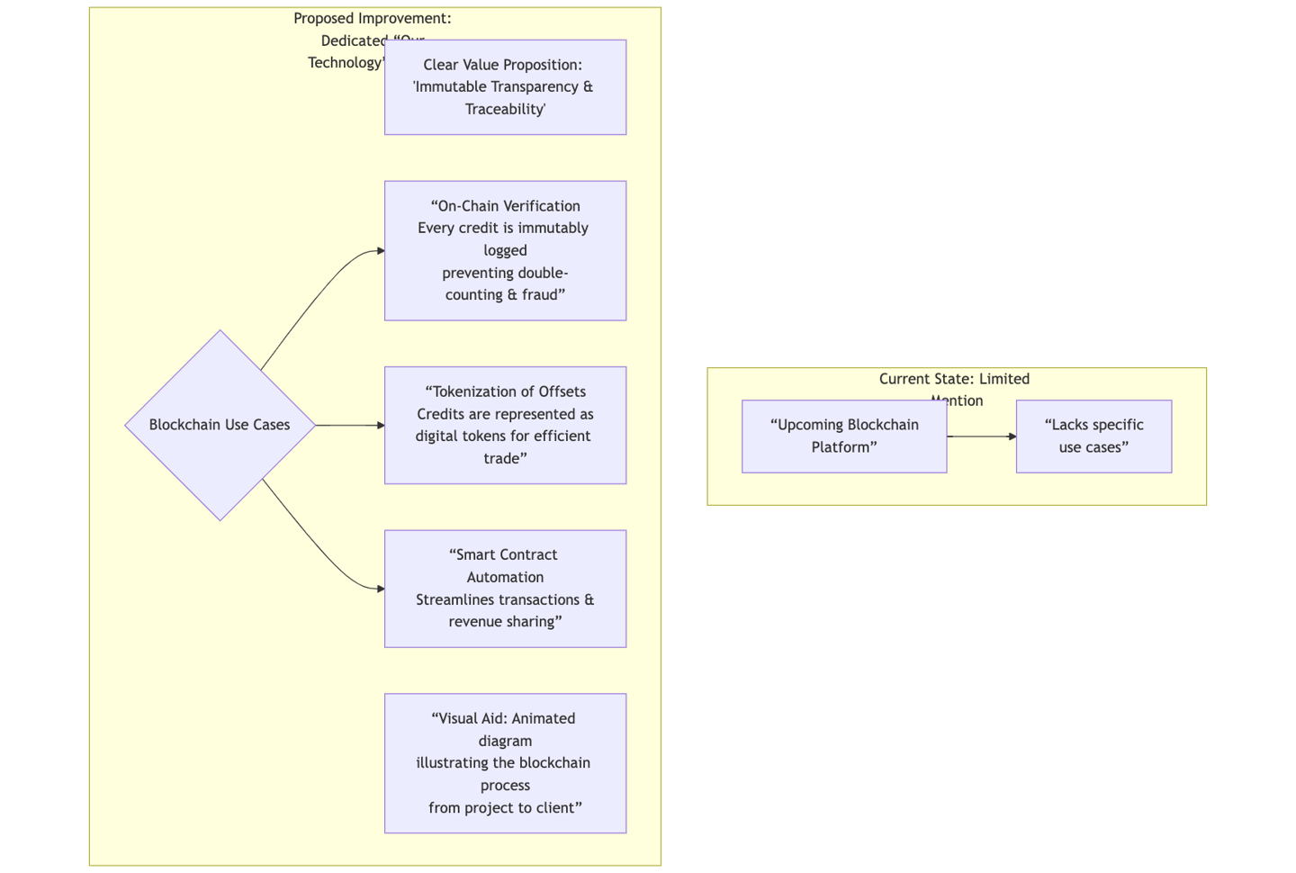
Coming Soon: Our AI-Powered Blockchain Platform Revolutionizing Global Carbon Credit Trading


How blockchain technology helps prevent issues like the submission of fake or pre-existing projects, a known vulnerability in some carbon schemes
Sustainability
Connecting high-quality products with global markets efficiently.
CONTACT US
Info@dwglobalsourcing.com
+44(0) 7926242780
Building C, Xindetai High-tech Industrial Park, No. 8, Longgang District, Shenzhen, China
© 2025. All rights reserved.
12/F, Tai Sang Bank Building, 130-132 Des Voeux Road, Central, Hong Kong, SAR
OUR OFFICES


